Centre Hospitalier Universitaire Joseph Raseta Befelatanana
Home
CHUJRB
A propos
Organigramme
Direction
Services
Administrative
Technique
Actus/Evénement
Consultation
Contacts
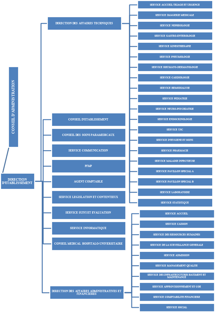
Organigramme de l'Établissement